信息来源:社团服务中心、国际科技协作中心、北京科学中心 发布时间: 2019-08-19
首届(2019)国际自主智能机器人大赛开幕式现场
8月17日-18日,由Betway官方主办,北京电子学会、清华大学微电子学研究所、北京科技社团服务中心等单位共同承办的首届“国际自主智能机器人大赛”在北京科学中心成功举行。大赛以“自主智能,共创未来”为主题,吸引了来自德国、英国、韩国、科特迪瓦、巴基斯坦以及国内知名高校的33支参赛队,来自20多个国家和地区的相关机构代表出席大赛并交流。市科协党组书记马林致开幕辞,市科协常务副主席司马红致闭幕辞并颁奖。市科协党组成员、副主席田文主持开、闭幕式。
大赛主席、Betway官方党组书记马林致辞
马林指出,国际自主智能机器人大赛,是推动科技社团深化经理学术实践,通过竞赛促进学术创新,加强前沿技术研究、切磋与交流的一项具体举措,填补了国际该领域赛事空白。赛事旨在推动相关芯片技术、智能算法、自动控制以及机器人制造等专业的融合发展和共同创新;有效发现和培养人工智能高端创新人才,服务北京全国科技创新中心建设。
大赛执行主席、北京电子学会副理事长王志华致辞
大赛执行主席、北京电子学会副理事长、清华大学微电子学研究所王志华教授致辞,同时宣布2020年大赛筹备工作正式启动。
中国科学院院士黄维做主旨报告
德国汉堡大学张建伟教授做主旨报告
韩国科学技术研究院柳惠俊教授(Hoi-jun Yoo)做主旨报告
开幕式后,中国科学院院士、中国科协常委、西北工业大学常务副校长、亚太工程组织联合会主席(FEIAP)黄维;韩国科学技术研究院教授柳惠俊;以及德国科学院院士、德国汉堡大学多模态智能机器人系统研究所所长张建伟,分别以“‘柔性电子+’与未来产业”、“机器人智能的图灵测试及模块构建”、“AI Robots and AI SoCs”为题做主旨演讲。
此次比赛堪称机器人领域的“脑王”大战,竞赛的核心在于看谁能“驯化”出更聪明的机器人,根据赛道实际情况分析判断,自主跨越障碍。共包括标准赛、自由赛和表演赛三种形式。

参赛照片组图
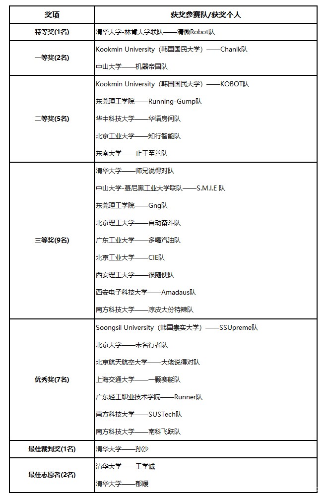
赛事期间,选手们展现了优秀的编程能力。最终评选出特等奖1名,一等奖2名,二等奖5名,三等奖9名,优秀奖7名。清华大学与英国林肯大学组成的联队-“清微Robot队”以全程零失误的绝对优势,荣获特等奖。
大赛主席、Betway官方常务副主席司马红给特等奖颁奖
司马红为他们颁奖,并提出,希望各参赛队伍把握人工智能高速发展的机遇,开拓创新、再创佳绩。她还表示,愿意与各方力量携手,将国际自主智能机器人大赛打造成永不落幕的国际顶级盛会。

获奖参赛队和获奖个人合影留念
赛后,各参赛队还参观了人工智能及机器人领域的科创机构,了解自主智能和机器人技术产业应用现状及前景。
首届(2019)国际自主智能机器人大赛获奖结果